教育部国标代码:
12740
湖北省招生代码:
C533
官方微信
航拍校园
Toggle navigation
网站首页
院系风采
专业简介
招生计划
招生政策
历年招生
学历教育
网上报名
录取查询
学院首页
最新快讯
最新快讯
当前位置:
网站首页
>
最新快讯
> 正文
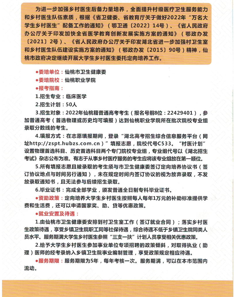
仙桃市大学生乡村医生委托定向培养
发布时间:2022-06-27
作者:
浏览次数: